jiajia623417@gmail.com
家長登入
Toggle navigation
園所介紹
園長的話
師資介紹
環境導覽
教學理念
教學介紹
活動剪影
線上影音
幼兒園公告
班級導覽
相關資源
每日餐點
親子小常識
檔案下載
問卷調查
家長留言板
線上預約
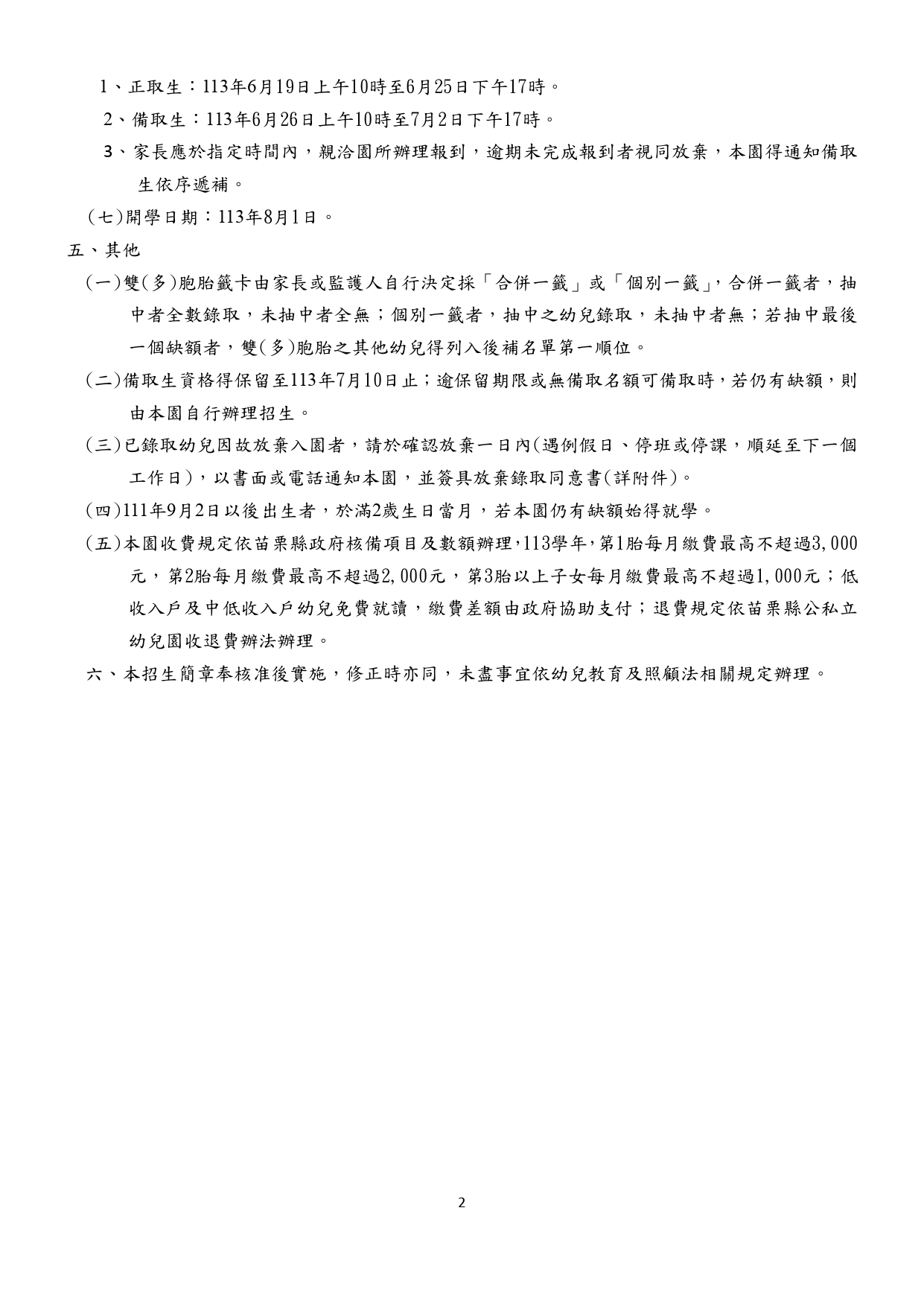
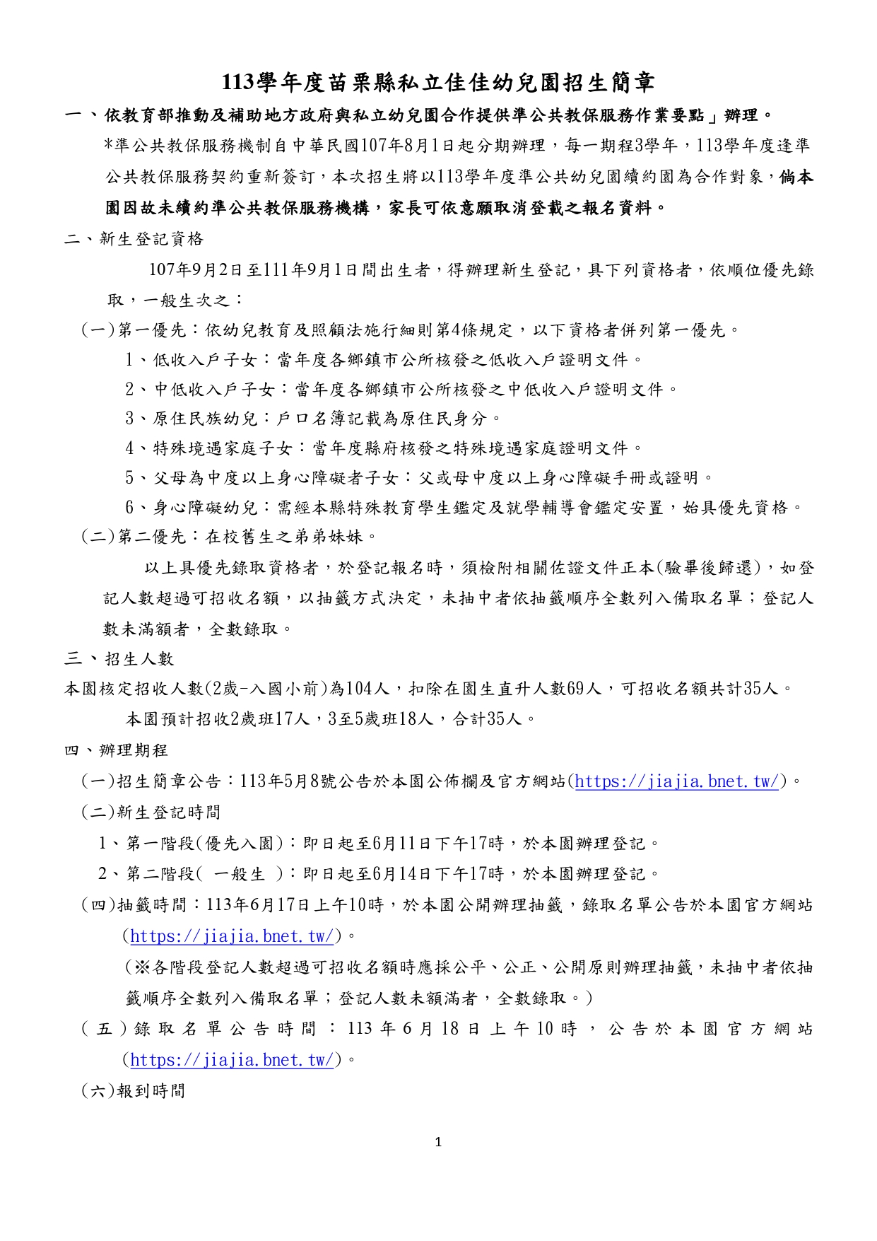
★招生資訊-113學年度佳佳幼兒園準公共招生簡章
首頁
幼兒園公告
★招生資訊-113學年度佳佳幼兒園準公共招生簡章
08
May
2024
★招生資訊-113學年度佳佳幼兒園準公共招生簡章
Tweet
各位家長您好,113學年度招生簡章已由教育處核定完成。請參考以下招生簡章。
若有其他問題,請來電園所詢問,感謝您!
回上一頁
帳號
密碼
驗證碼
忘記了你的密碼嗎?請撥打服務專線 與我們連絡。